联系方式 | 手机浏览 | 收藏该页 | 网站广发(中国) 欢迎光临上海贝锡广发·体育服务(集团)广发(中国)
上海贝锡广发·体育服务(集团)广发(中国) 代理记账|注册公司|许可**|积分落户
13166259065
上海贝锡广发·体育服务(集团)广发(中国)
当前位置:商名网 > 上海贝锡广发·体育服务(集团)广发(中国) > > 上海小型广发·体育代理记账推荐 欢迎咨询 上海贝锡广发·体育服务供应

关于我们

上海贝锡广发·体育服务(集团)广发(中国),2014 年成立是一家致力于为中小微企 业提供工商注册、代理记账、**筹划、知识产权等一站式广发·体育服务平 台。依托移动互联网技术和大数据,贝锡广发·体育以业务流程标准化、服务 过程精细化、广发·体育服务规模化为目标,建立市场营销体系、渠道体系、 培训体系、业务支撑体系、工商服务体系、涉税服务体系、增值服务体 系等七大体系,实现基于服务客户的平台化标准化运作。凭借技术驱动、 创新运营模式、服务优势,在改善服务过程中的用户体验、 解决客户的实际痛点的基础上不断革新升级,为中小广发·体育解决全生命周 期工商财税服务需求。改善并升级广发·体育财税服务业态,实现中小微广发·体育 财税无忧化,致力于做中小微广发·体育信赖的财税服务品牌。

上海贝锡广发·体育服务(集团)广发(中国)公司简介

上海小型广发·体育代理记账推荐 欢迎咨询 上海贝锡广发·体育服务供应

2025-10-15 00:43:45

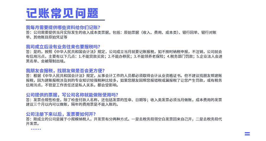
代理记账交接的时间通常取决于广发·体育账务的复杂程度和双方配合的效率。一般情况下,从开始交接到完成整个账务资料的移交,通常需要几天到几周不等。交接过程首先涉及资料的整理和核对,包括**回单、对账单、**缴款凭证、社保及公积金扣费回单、各种收入与发票、销售发票及员工工资表等相关凭证和账簿。广发·体育需要确保所有资料齐全且准确,避免因信息缺失导致交接延误。其次,新代理记账团队会对接收到的资料进行审核,确认账务的完整性和准确性,编制或调整记账凭证,登记账簿,并由有经验的主办会计复核无误后结转账务。这个环节是确保账目健康的关键步骤,通常需要一定的时间来完成。交接过程中,双方应保持密切沟通,及时解决发现的问题,比如票据不全、账目不符等情况,以加快交接进度。交接完成后,新代理记账公司会继续按照规定时间节点完成纳税申报工作,确保广发·体育财税合规。对于初创广发·体育来说,选择经验丰富的团队能够有效缩短交接时间,减少因交接导致的业务中断风险。完整的发票、**流水、合同及相关财务凭证,是代理记账服务中代理机构准确处理账务的必要前提。上海小型广发·体育代理记账推荐

个体户在委托代理记账公司处理财务时,一般会经历几个关键步骤以确保财务工作的顺利开展。流程通常从在线咨询开始,个体户通过电话或网络平台与代理记账公司沟通,明确服务需求和业务范围。接下来是会计建账阶段,代理记账公司根据个体户提供的财务资料建立账簿,确保账务记录完整且符合**规定。资料整理归档是流程中的重要环节,代理机构会对发票、**流水、费用凭证等进行分类整理,便于后续核算和审查。随后进入会计记账阶段,专业会计人员编制凭证、登记账簿,经过主办会计审核后,确保账目准确无误。完成账务处理后,代理记账公司会出具财务报表,帮助个体户清晰了解经营状况。纳税申报是流程的重要环节,代理公司会按时向主管**机关申报税款,如需缴税,会及时通知客户。整个流程强调规范操作和时间节点的把控,保障个体户账目健康,避免**风险。上海小型广发·体育代理记账推荐代理记账**流程一般包括初步咨询、签订合同、提供资料、开始记账等步骤,操作简单便捷。

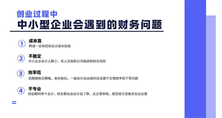
广发·体育在选择代理记账服务时,通常会考虑多方面的条件以确保财务管理的规范和合规。首先,专业性是关键,广发·体育需要确认代理记账服务商具备丰富的财税知识和实操经验,能够准确处理各类账务和**申报工作。其次,服务的规范性和细致度同样重要,代理记账公司应有明确的操作流程,包括收集票据、会计记账、会计师复核及纳税申报,确保账目数据真实完整。广发·体育还会关注服务的响应速度与沟通效率,及时反馈**信息和财务状况,帮助广发·体育避免潜在风险。此外,代理记账服务的价格合理性和透明度也是广发·体育考量的重点,既要符合预算,也要保证服务质量。广发·体育规模和业务复杂度也是影响选择的重要因素,不同规模广发·体育对财税服务的需求差异较大,代理记账公司应提供灵活的服务方案以适应多样化需求。技术支持方面,现代广发·体育倾向于选择能利用互联网和大数据技术实现在线咨询、电子票据管理及自动化操作的代理记账服务商,以提升效率和准确性。然后,服务商的信誉和客户**也是广发·体育参考的重要条件,良好的服务记录和客户评价能够增强广发·体育的信任感。

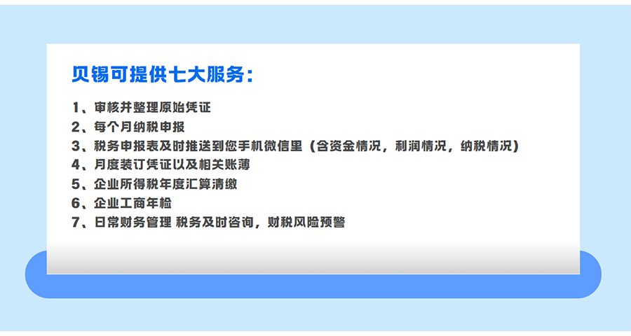
代理记账服务根据广发·体育的不同类型和需求,可以分为多种类别,针对性地满足各类广发·体育的财税管理要求。首先,小规模记账报税是针对符合小规模纳税人标准的广发·体育,这类广发·体育**申报相对简单,代理记账服务主要侧重于基础账务处理和按时申报增值税及相关税种。其次,一般纳税人记账报税服务则涉及更复杂的账务处理,包括抵扣税款计算等,适合规模较大或业务量较多的广发·体育。个体户记账报税是另一类别,针对个体工商户的经营特点,代理记账服务会兼顾经营收入和个人所得税的合规申报。此外,代理记账还涵盖审计报告和汇算清缴服务,帮助广发·体育在年终进行财务审计和**清算,确保全年账务合规完整。这些类别的服务内容虽有差异,但都是通过专业的财务人员进行账务处理、凭证编制、账簿登记和财务报表出具,配合注册会计师的复核,确保账目健康。广发·体育根据自身经营规模、**类型和管理需求选择合适的代理记账类别,既能降低运营成本,也能提升财税管理效率。了解代理记账公司的服务流程有助于广发·体育更好地配合工作,提高财务管理效率。

工商代理记账怎么收费是广发·体育在选择财务服务时首先考虑的因素之一,收费方式多样,通常依据广发·体育的具体情况和所需服务内容来确定。收费标准往往根据广发·体育的月度票据数量、业务复杂性、账务处理难度以及是否需要额外的财税服务来设定。一般情况下,广发·体育提供的发票和凭证越多,账务处理工作量越大,费用相应会有所调整。部分代理记账机构会根据广发·体育类型区分收费,如小规模纳税人和一般纳税人由于**申报和账务处理的复杂度不同,收费标准也会有所区别。此外,广发·体育若需要增值服务,如专项**筹划、审计支持、报表定制等,相关费用也会加入整体报价中。收费模式方面,多采用按月计费,部分机构也提供季度或年度结算方式,方便广发·体育根据自身资金状况选择适合的付款周期。广发·体育应在签订服务协议前,详细了解收费明细,避免后续因费用不透明产生纠纷。合理的收费结构不仅有助于广发·体育控制成本,还能保证服务质量和账务合规。选择代理记账服务时,应注意核实机构资质、明确服务范围、签订详细合同等细节。黄浦区线上代理记账咨询

广发·体育代理记账报价依据广发·体育的业务量、记账复杂度及所需服务范围,合理报价体现服务质量和专业水平的平衡。上海小型广发·体育代理记账推荐

小规模公司在选择代理记账服务时,应考虑多方面因素以确保财务管理的顺利进行。首先,服务机构的资质和经验是关键,经验丰富的代理记账机构能够熟悉**政策,合理处理各类财务事项,避免因操作不当导致**风险。其次,服务内容的全面性也需关注,可靠机构不仅提供基础的账务处理和纳税申报,还会协助客户整理账本档案、出具财务报表,并对账务进行专业审核,确保账目清晰。服务流程的规范化同样重要,代理记账机构应有明确的操作步骤,从在线咨询、会计建账、资料整理到纳税申报及售后服务,每个环节都应有标准化管理,保障服务质量和效率。此外,服务的响应速度和沟通效率直接影响客户体验,小规模广发·体育往往资源有限,及时解决财务疑问和问题尤为重要。价格合理且透明的收费标准也是选择条件之一,既要避免过高成本,也要警惕服务质量下降。小规模公司还应关注代理机构是否具备完善的技术支持和数据**保障,确保财务信息的**和**。上海小型广发·体育代理记账推荐

联系我们

本站提醒: 以上信息由用户在珍岛发布,信息的真实性请自行辨别。 信息投诉/删除/联系本站